吉田労務管理センター 社会保険労務士 吉田雅一

私たち吉田労務管理センターは人事、労務の実務で、広島の中小企業の経営を応援します。 採用、人事考課に効果的な適性検査や、最適給与の診断サービスをお役立てください。

人材・組織診断サービスCUBICの詳細をみる
サービス案内
実務に役立つ最新情報事務所だよりをみる
鯉城経営者協会
おすすめ共済プラン
その他
次回経営セミナーの詳細をみる
仕事と家庭の両立支援

当事務所では、少子化対策として女性・男性が仕事と家庭を両立するための仕組みを作り、全面的に支援をします。 これにより安心して仕事へ取り組み、幸せな家庭生活の応援をします。

事務所だより

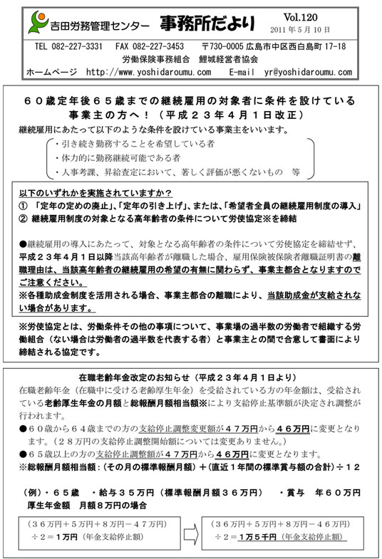
Vol.120 (2011年5月11日)

60歳定年後65歳までの継続雇用の対象者に条件を設けている
 事業主の方へ!(平成23年4月1日改正)

「こどもの職場参観日等奨励金」のご案内

*
*
サイトマップホーム
吉田労務管理センター
〒730-0005 広島市中区西白島町17-18 TEL:082-227-3331/FAX:082-227-3453

人事、労務の業務で広島の中小企業の経営を応援します。中小企業の会社組織の実務に特に精通しています。
経営セミナー、適性検査、労使協定、最適給与、モチベーションカレンダーなど、人材育成と経営に役立つツールをご利用ください。

Copyright吉田労務管理センター All Rights Reserved.